Instance Verification Kit (IVK)
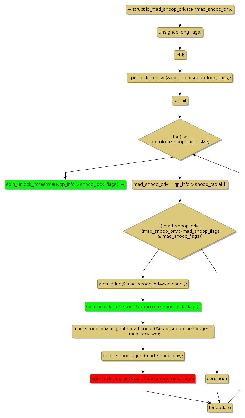
spin lock @ [20334+47+/linux-3.19-rc1/drivers/infiniband/core/mad.c]
Instance Signature: snoop_lock
|
The Matching Pair Graph:
|
|
Function Name
|
Control Flow Graph (CFG)
|
Events Flow Graph (EFG)
|
Source Correspondence
|
|
snoop_recv
|
|
|
[19675+10+/linux-3.19-rc1/drivers/infiniband/core/mad.c]
|